Windows OS 환경에서 이용하는 게임을 하모니카OS에서도 동일한 수준의 게임 성능으로 이용할 수 있습니다.
이밖에 오픈소스로 제공되는 사용자에게 유용한 프로그램들을 소개합니다.
하모니카OS에서 즐기는 게임
Windows 환경에서 동작하는 각종 온라인 게임을 Lutris 게임 매니저와 같은 프로그램을 이용하여 플레이할 수 있습니다.
Lutris 와 같은 게임 매니저가 필요없이 애초에 하모니카OS와 같은 Linux 환경에서 플레이가 가능하도록 개발된 게임도 많이 있습니다.
이와같이 게임 매니저 프로그램을 이용하거나 Linux 환경에서 바로 설치, 플레이가 가능한 게임에 대해서 알아 보겠습니다.
Blizzard Entertainment
블리자드 엔터테인먼트는 워크래프트, 디아블로, 스타크래프트, 오버워치 시리즈를 제작한 회사로 미국 캘리포니아 주에 본사를 둔 게임 개발 및 판매 회사입니다.
Lutris 설치
블리자드에서 제공하는 게임을 하기 위해서는 Lutris의 설치가 필요합니다.
Lutris는 FOSS(Free and Open Source) 게임 매니저로 Linux 기반의 운영체제에서 Windows 기반의 게임을 실행시켜주는 프로그램입니다.
Lutris 게임 매니저와 13,000여 가지가 넘는 게임을 설치할 수 있습니다.
1) Lutris 사이트에 접속합니다. https://lutris.net/
2) DOWNLOAD 메뉴에서 하모니카OS에 맞는 버전의 Lutris 프로그램을 설치합니다.
터미널창을 열어 아래와 같이 입력하여 다운로드 설치합니다.
> sudo add-apt-repository ppa:lutris-team/lutris
> sudo apt update
> sudo apt install lutris
3) Lutris 설치가 완료되면 하모니카OS에서 시작 - Game메뉴에서 Lutris를 실행합니다.
4) 검색창에 Battle.net 을 검색하여 블리자드의 배틀넷 런처 프로그램을 설치하여 줍니다.
이제 블리자드 게임을 플레이할 준비가 끝났습니다. 설치된 배틀넷 런처를 실행하고 원하는 게임을 설치합니다.
Lutris에 설치된 배틀넷 런처를 선택하면 하단에 실행할 수 있는 버튼이 생성됩니다. Play를 선택하여 배틀넷 런처를 실행합니다.
Battle.net 게임 설치 및 플레이
게임 설치 및 실행 방법은 Windows 환경과 동일합니다.
배틀넷 런처를 실행하면 플레이할 수 있는 게임 목록이 나타나며 좌측의 게임 목록을 선택하면 이전에 구매 했던 게임을 설치할 수 있습니다.
게임 구매를 하지 않았다면 구매 후 다운받을 수 있습니다.
블리자드에서 제공하는 주요 게임들을 다운받아 실행한 화면 입니다.
- 오버워치
- 월드 오브 워크래프트
- 디아블로3
블리자드에서 제공하는 대부분의 게임이 하모니카OS에서 플레이가 가능합니다.
블리자드 게임의 플레이 영상은 하모니카 유튜브에서 확인하실 수 있습니다.
- 유튜브에서 하모니카OS 검색
- https://www.youtube.com/HamoniKROS
Valve Corporation
Valve Corporation 은 Half-Life, Counter-Strike, Dota 시리즈를 제작한 미국 워싱턴 주에 위치한 게임 개발, 판매 회사입니다.
블리자드사의 Battle.net 런처와 같이 Steam 런처를 통해서 게임을 구매하고 설치할 수 있습니다.
Steam 설치 및 게임 플레이
하모니카OS에서 기본 제공되는 소프트웨어 매니저를 실행하여 Steam을 검색하여 설치하거나 Steam 사이트에서 직접 다운로드하여 설치할 수 있습니다.
Steam Download : https://store.steampowered.com/about/
런처를 설치하고 스팀에 가입합니다.
로그인하면 신규 게임 안내와 게임 검색, 구매한 게임 정보 등을 확인할 수 있습니다.
시티즈 스카이라인(Cities Skyline)
스팀을 실행하여 시티즈 스카이라인(Cities Skyline)를 검색합니다.
시티즈 스카이라인은 도시건설 시뮬레이션 게임으로 도시, 산업, 공원, 휴양 시설 등 다양한 확장팩을 이용하여
도시를 건설하는 게임입니다.
시티즈 스카이라인 게임에 대한 정보와 가격, 플레이할 수 있는 운영체제에 대해서 보여줍니다.
스팀에서는 각 게임의 정보에 실행 가능한 운영체제에 대한 아이콘을 제공하고 있습니다.
Windows, Mac OS 그리고 Steam로고는 Linux에서 실행이 가능함을 뜻합니다.
시티스 스카이라인은 윈도우, 애플, 리눅스 3가지 운영체제에서 모두 플레이가 되는 게임입니다.
유료 게임은 신용카드, 네이버페이, 현금 입금등 다양한 결제수단을 통해 결제할 수 있습니다.
구매한 게임은 런처의 LIBRARY 메뉴에서 확인할 수 있으며 다운로드를 클릭하여 내 PC에 설치합니다.
Recent Games에서 구매 혹은 다운로드한 게임을 확인할 수 있습니다.
설치가 완료되면 바탕화면에 실행 아이콘이 생겨납니다.
바탕화면의 게임 아이콘을 클릭하여 게임을 실행합니다. 게임이 실행하면서 이용자 동의를 거치고 나면 진짜 게임이 실행됩니다.
시티즈 스카이라인은 다양한 확장팩을 추가 설치하여 여러가지 모드로 게임을 플레이할 수 있습니다.
새 게임을 선택하면 기본 지도를 선택할 수 있습니다.
기본 지형을 선택하여 플레이합니다.
지형에 따라 생산되는 자원과 설치할 수 있는지 건축물의 차이가 조금 있습니다.
생성된 지도에서 원하는 구역을 선택하여 도로와 하수도를 건설하여 주민들이 이사오도록 하면 도시가 생성되고 점점 발전합니다.
멋진 건물과 행복한 주민들이 사는 나만의 도시를 만들어 보세요.
카운터 스트라이크(Counter-Strike)
Steam의 대표적인 FPS 게임 Counter-Strike 역시 Linux 환경에서도 플레이가 가능합니다.
카운터 스트라이크는 리눅스도 지원하는 무료 게임이므로 결제과정 없이 바로 다운로드 설치가 가능합니다.
스팀 런처를 실행하여 카운터 스트라이크를 설치합니다.
카운터 스트라이크를 실행하면 우측엔 플레이어의 정보, 좌측에 게임을 선택할 수 있는 메뉴와 인벤토리 정보를 제공합니다.
훈련소, 팀전 등 게임모드를 선택하여 플레이하거나 게임찾기를 통해서 다른 유저들과의 게임에 참가할 수 있습니다.
카운터 스트라이크를 실행하여 트레이닝 모드를 실행한 화면입니다.
Steam에서는 Linux에서 플레이할 수 있는 많은 게임들을 제공하고 있습니다.
Minecraft
Minecraft는 Mojang 이 개발하고 판매하는 게임으로 Windows 및 Linux환경에서 플레이할 수 있는 버전을 각각 제공합니다.
하모니카OS의 소프트웨어 매니저에서도 다운로드를 제공하지만 Minecraft는 업데이트가 자주 일어나므로 공식사이트에서 다운 받는 것을 추천합니다.
다운로드 링크 : https://www.minecraft.net/ko-kr/get-minecraft
Windows, Mac, Linux를 모두 지원합니다. Minecraft는 모바일에서도 설치할 수 있습니다.
마인크래프트는 가입한 계정으로 로그인하여 플레이 합니다. 마인크래프트는 집-학교, Windows-Linux 구분 없이 한번 구매하면 다른 PC에서도 설치하여 플레이가 가능합니다.
창모드와 전체화면 모드 둘다 플레이가 가능합니다.
마인크래프트 세계에서 언덕위에 집을 지은 모습입니다.
추억의 오락실 게임, MAME
MAME(Multiple Arcade Machine Emulator)는 어릴적 오락실에서 하던 게임을 PC에서 할 수 있도록 해주는 SW입니다.
소프트웨어 매니저에서 MAME를 검색하여 설치하여 줍니다.
인터넷에서 받은 게임파일(rom)을 새로운 디렉토리를 만들어 복사하여 줍니다.
/home/사용자/MAME/roms
설치가 완료되면 시작메뉴 > 게임 > MAME 를 실행시킵니다.
게임을 실행하기 위해서 게임파일(Roms)이 위치할 디렉토리를 설정합니다.
화면 중앙 아래의 Configure Options를 클릭해서 Setting창에서 Configure Directories를 선택합니다.
ROMs를 선택하면 기본 설정된 디렉토리가 보입니다. 해당 디렉토리는 관리자 권한이 필요한 경로이므로 /home 디렉토리 밑에 새롭게 roms 디렉토리를 만들어 줍니다.
다음과 같은 경로로 디렉토리를 만든다움 설정에서 디렉토리를 선택하여 줍니다.
/home/tepark/MAME/roms
키보드의 TAB키를 눌러 설정하고 나갑니다.
메인설정 화면에서 변경된 사항을 저장합니다.
저장 이후에 좌측메뉴 Available을 선택하면 새롭게 roms 디렉토리를 만들어 복사한 경로에 플레이가능한 게임 목록을 불러옵니다.
실행 가능한 게임을 선택하여 실행하면 됩니다.
게임을 실행하기 위한 기본 키 세팅이 되어있으며 사용자가 변경할 수 있습니다.
기본 키 설정
- 동전 넣기 - 숫자 5
- 게임시작 - 숫자 1
- 방향키 - 화살표 키
- 주 버튼 - 좌측 Ctrl, 좌측 Alt
General Inputs 메뉴에서 키 세팅을 수정할 수 있습니다.
어릴적 오락실에서 했던 다양한 게임들을 즐길 수 있습니다.
마계촌 로보캅
너클죠 그린베레
쌍용 원더보이
보글보글 팡팡
청춘스캔들 원더보이 몬스터월드
재미있는 프로그램들
전세계 TV를 인터넷으로 본다. IPTV 프로그램 Hypnotix
인터넷으로 우리나라와 다른 나라의 TV를 볼 수 있는 프로그램입니다. 미국, 영국, 네덜란드, 일본, 독일, 스웨덴, 스페인, 중국, 체코 등 수십개 국가의 TV 채널을 선택하여 볼 수 있습니다.
하모니카OS에서 터미널 창을 실행하여 다음과 같이 입력하여 프로그램을 설치합니다.
> sudo apt update
> sudo apt install -y hypnotix
설치가 완료되면 시작메뉴 - 음악과 비디오 메뉴에 Hypnotix가 표시됩니다. 해당 프로그램을 실행시킵니다.
Hypnotix에서 2,500개가 넘는 TV채널을 시청할 수 있습니다. 보다 자세한 정보는 아래의 사이트 에서 확인할 수 있습니다.
https://blog.linuxmint.com/?p=3983
첫화면 왼쪽의 TV 아이콘을 클릭하면 시청이 가능한 국가별 TV채널 목록이 나타납니다. 미국, 영국, 핀란드, 캐나다 등 여러나라의 TV채널 목록을 제공하고 있습니다.
Guitar Pro 만큼 강력한 무료 악보, 작곡 프로그램 TuxGuitar
TuxGuitar는 악보를 만들고 재생시켜주는 프로그램입니다. 기존에 Guitar Pro라는 좋은 SW가 있으나 Windows 환경에서만 설치가 가능한 상용SW입니다.
TuxGuitar는 Guitar Pro와 거의 유사한 기능을 제공하면서 Linux 환경에서 설치, 사용이 가능하며 누구나 무료로 사용할 수 있는 악보 프로그램입니다.
하모니카OS의 소프트웨어 매니저를 실행하여 TuxGuitar를 검색하여 설치합니다.
TuxGuitar 공식 사이트에서 다운로드 받을 수도 있습니다.
본인이 직접 악보를 작성하여 음악을 작곡할 수 있습니다.
좌측 상단에 새문서, 불러오기, 저장하기, 다른이름으로 저장하기, 인쇄 기능을 제공하고 있습니다.
불러오기를 눌러 gp 파일을 선택합니다.
Guitar Pro에서 제작한 확장자가 gp, gp3, gp4, gp5 등의 파일도 TuxGuitar에서 재생이 가능합니다.
불러온 gp 파일은 중앙 상단에 있는 플레이 컨트롤 버튼을 선택하여 재생하거나 멈출 수 있습니다.
Guitar Pro 파일과 거의 완벽하게 호환되어 기존에 가지고 있는 gp 파일들을 TuxGuitar에서 그대로 사용할 수 있습니다.
밤하늘 별자리 감상이 전부가 아니다. 천문관측 프로그램 Stellarium
스텔라리움은 천문 관측 프로그램으로 OpenGL을 이용하여 밤하늘의 사실적인 투사를 실시간으로 반영합니다.
단순히 별자리 감상이 아닌 각 문화권별 별자리에 대한 이야기와 행성과 위성, 야외로 나가지 않아도 천체망원경을 연동하여 우주의 별들을 관측할 수 있습니다.
하모니카OS의 소프트웨어 매니저에서 Stellarium으로 검색하여 프로그램을 설치합니다.
스텔라리움의 공식 사이트에서도 관련 정보와 함께 본인의 PC 버전에 맞는 프로그램을 다운받을 수 있습니다.
스텔라리움 공식 사이트 : https://stellarium.org/ko/
설치가 완료되면 시작 메뉴에 '교육' 카테고리가 생기며 그 하위에 스텔라리움 메뉴가 나타납니다.
스텔라리움을 실행하면 아래와 같이 첫화면이 나타납니다. 프로그램을 실행한 시간이 낮시간이어서 해가 떠있는 모습입니다.
시간대를 변경하거나 낮시간이라도 어둡게 변경하여 별을 관측할 수 있습니다.
주메뉴는 왼쪽 하단에 마우스를 옮기면 나타납니다.
프랑스 파리로 되어있던 기본 지역과 시간대역을 서울로 바꿀 수 있습니다.
좌측 주메뉴 가장 상단의 별모양 아이콘을 선택하면 현재 위치를 변경할 수 있습니다.
좌측메뉴 아래쪽에 동그란 시계모양의 아이콘을 클릭하면 천문학 계산창이 생성됩니다.
천체의 위치와 크키 시간대별 나타난 현상, 천체사이의 거리 계산 등을 할 수 있습니다.
별자리를 관측하던 중 남서쪽 하늘을 재빠르게 가로질러 가는 별이 있어서 혜성인가 하여 마우스를 클릭하여 정보를 보니 인공위성 이었습니다.
서울에서 관측되는 별자리들을 서양에서 전해지는 별자리 형태로 확인할 수 있습니다.
밤하늘 별자리를 보는 것 이외에도 전문적인 지식과 기능이 필요한 부분까지 천체관측에 필요한 거의 모든 것을 제공하고 있는 스텔라리움입니다.
기계공학, 제품 설계, 제품 디자인을 위한 FreeCAD
FreeCAD는 흔히 알고 있는 AutoCAD처럼 제품 설계, 디자인, 3차원 모델링 등을 구현할 수 있는 자유-오픈소스(LGPLv2+) 소프트웨어입니다.
하모니카OS 사용자라면 터미널 창을 실행하여 아래의 명령어를 타이핑하여 설치할 수 있습니다.
> sudo apt install freecad
다운로드 설치가 완료되면 시작메뉴 > 그래픽 > FreeCAD를 실행합니다.
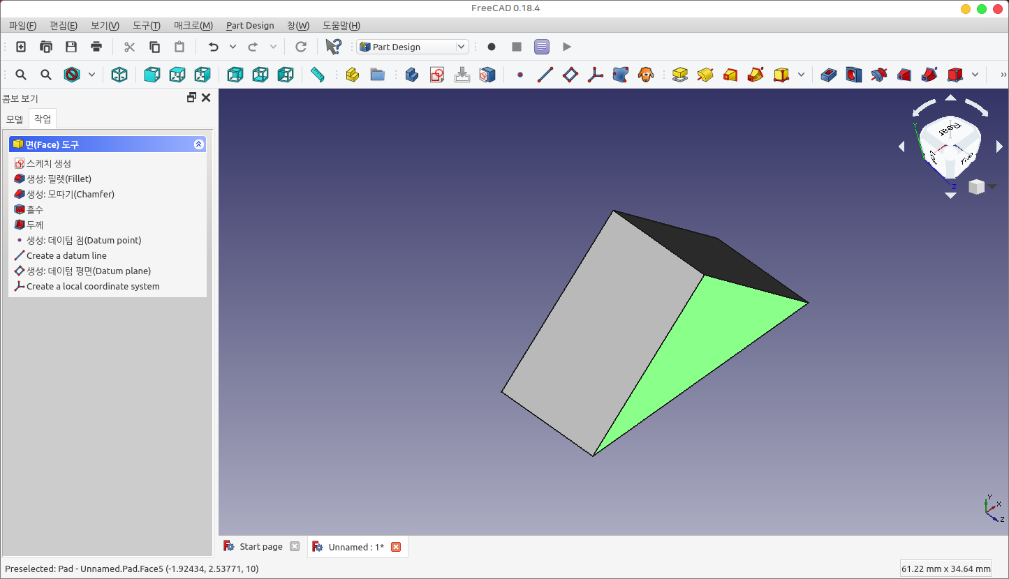
간단한 예시를 통해 다각형을 만들어보겠습니다.
새문서를 만든 다음에 Part Design을 선택합니다.
좌측메뉴에서 사용할 공간을 선택합니다.
Sketcher를 선택하여 새로 만들어진 공간에 직선도구로 삼각형을 만들어 줍니다.
삼각형이 완성되면 좌측 작업메뉴의 Sketch에서 편집을 완료합니다.
편집이 완료되면 '돌출'을 선택합니다.
우측 상단에 있는 모형 좌-우로 움직이도록 선택하면 입체 모양으로 만들어진 삼각형을 볼 수 있습니다.
AutoCAD와 같이 고가인 SW를 사용하기 어려운 형편이거나 3D 모델링, 제품 설계 등을 공부하는 학생들에게 적합한 FreeCAD입니다.





































































